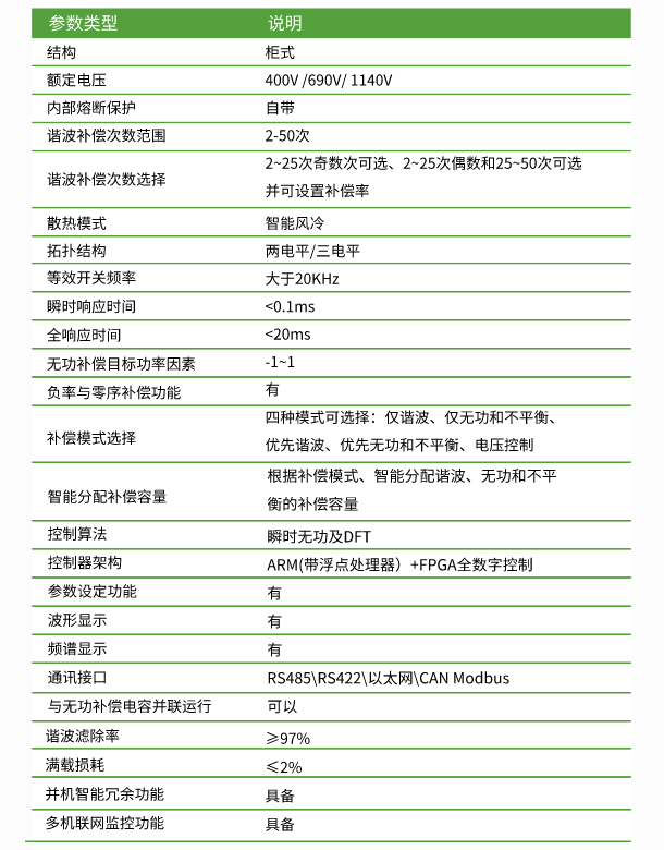
采用ARM+FPGA双硬件全数字控制核心,结合并行运算和串行处理的优势,减小运算的延时对控制的影响,并兼顾控制灵活性。
一键自动并网补偿,简化用户的操作使用
可选择无功、谐波、不平衡单独补偿,也可实现混合补偿
补偿谐波时,可补偿2~50次谐波,并可对25次以下各奇次谐波进行补偿率设置
可选择电压控制功能
混合补偿模式下,自动限制输出电流,永不过流
智能分配无功、谐波和不平衡补偿电流
先进的检测算法,避免负载突变对设备安全运行的影响
先进的电流控制算法,无静差输出电流可不限数量并联运行
产品介绍
科力源电气自主研产的有源电力滤波器,采用先进的软件算法,一键启动自动并网补偿,响应速度快、滤波范围广、补偿精度高,能够高效、快捷地满足客户电能质量治理需求。
工作原理
有源滤波器可以主动消除系统产生的不同阶次谐波电流。其工作原理是通过外部电流采样互感器对负载电流进行实时监测,将采集的模拟信号传递到主控芯片进行分析处理,生成PWM驱动信号控制IGBT功率模块,生成与电网谐波电流幅值相等、极性相反的补偿电流注入电网,对谐波电流进行补偿与抵消,进而净化电网,使电能质量满足国标要求。

